Introduction to Shaft
Shaft is a cross-platform UI framework designed for high-performance applications with a focus on simplicity and customizability. It combines the proven concepts from Flutter with Swift’s native performance.
What is Shaft?
Shaft is essentially a port of Flutter’s framework to Swift, bringing the best of both worlds:
- Flutter’s declarative UI paradigm - Build UIs with composable widgets
- Swift’s native performance - ARC-based memory management, no GC overhead
- Direct platform access - No complex bridging, direct C/C++ interop
- Simple architecture - Just a Swift package, easy to fork and customize
Key Features
⚡ Lightning Fast Performance
Shaft leverages Swift’s ARC (Automatic Reference Counting) for deterministic memory management, resulting in:
- Native performance with compiled Swift code
- Lower memory overhead without GC pauses
- True native multi-threading support
- Direct access to low-level graphics APIs
🎨 Declarative UI
Build beautiful, responsive interfaces with an intuitive, declarative syntax:
📦 Effortless State Management
Thanks to Swift’s @Observable framework, Shaft automatically updates the UI when data changes:
import Shaft
import Observation
@Observable class Counter {
var count = 0
}
let counter = Counter()
class CounterView: StatelessWidget {
func build(context: BuildContext) -> Widget {
Column {
Text("Count: (counter.count)")
Button {
counter.count += 1
} child: {
Text("Increment")
}
}
}
} When counter.count changes, Shaft automatically triggers a UI rebuild. No manual state management required!
🔥 Hot Reload
Shaft supports cross-platform hot reload via SwiftReload, allowing you to see changes instantly without restarting your application.
🛠️ Simple & Hackable
Unlike most frameworks, Shaft is just a single Swift package:
- No build infrastructure required
- No special toolchain needed
- Easy to fork and customize
- Direct source code access
You can modify the framework, use it, and distribute it without complex compilation or custom engine setup.
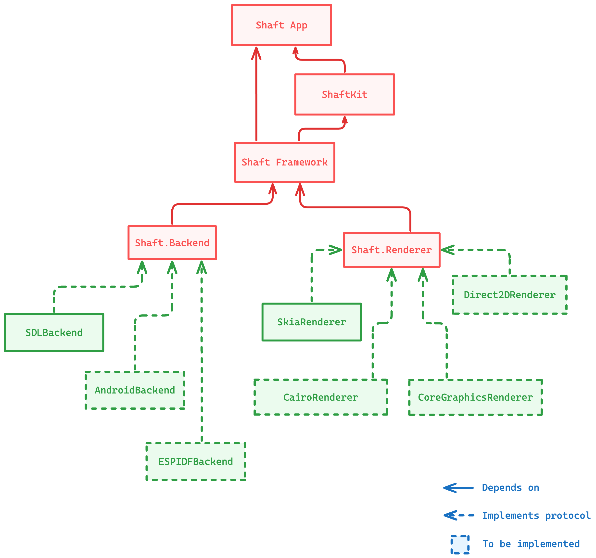
Architecture Overview
Shaft consists of four main components:
┌─────────────────────────────────────┐
│ Your App │
├─────────────────────────────────────┤
│ ShaftKit │ ← High-level widgets
├─────────────────────────────────────┤
│ Shaft Framework │ ← Core framework (ported from Flutter)
├─────────────────────────────────────┤
│ Backend │ Renderer │ ← Platform & graphics abstractions
│ (SDL3) │ (Skia/Metal) │
└─────────────────────────────────────┘ - Framework: Port of Flutter’s core framework to Swift
- Backend: Platform abstraction (events, windows, input)
- Renderer: Graphics backend (Skia, Metal, etc.)
- ShaftKit: Built-in customizable widget library
Shaft Architecture Diagram

Supported Platforms
Shaft runs on:
- macOS
- Linux
- Windows
- Web - Via WebAssembly (experimental)
Next Steps
Ready to get started? Check out:
- Installation Guide - Set up your development environment
- Quick Start - Build your first Shaft app
- Core Concepts - Learn about widgets and state management
- API Reference - Detailed API documentation
Or explore our interactive tutorials to see Shaft in action!